| 天气:
首 页
最美越王楼
三江半岛
景区导游
旅游服务
旅游资讯
在线预订
人才发展
信息公开
社科普及基地
党建专题
首页
>
信息公开
> 正文
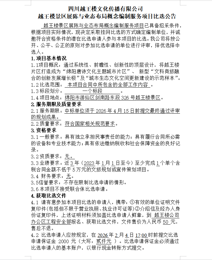
四川越王楼文化传播有限公司越王楼景区展陈与业态布局概念编制服务项目比选公告
2026/01/30 阅读:12
景点推荐
更多景点
东津古渡
涪翁钓烟
富乐仙踪
万顷琉璃
最新资讯
更多资讯
越王楼“绵州记忆”文
四川越王楼文化传播有
万众期待!2020年
【应急培训】做好消防
“丹青芳华·墨香绵州
景区
概况
运营
时间
友情链接:
四川旅游政务网
四川旅游资讯网
绵阳旅游
仙海旅游度假区
平武旅游
北川旅游资讯网
北川药王谷
窦圌山景区
北川九皇山
北川寻龙山
七曲山风景区
白马王朗旅游
首页
|
游客须知
|
720°全景
|
景区天气
|
投诉与建议
|
满意度调查
|
票务预订
|
接待量查询
|
Copyright © 越王楼·三江半岛景区 All Rights Reserved. ICP备案号:
蜀ICP备20009743号-1